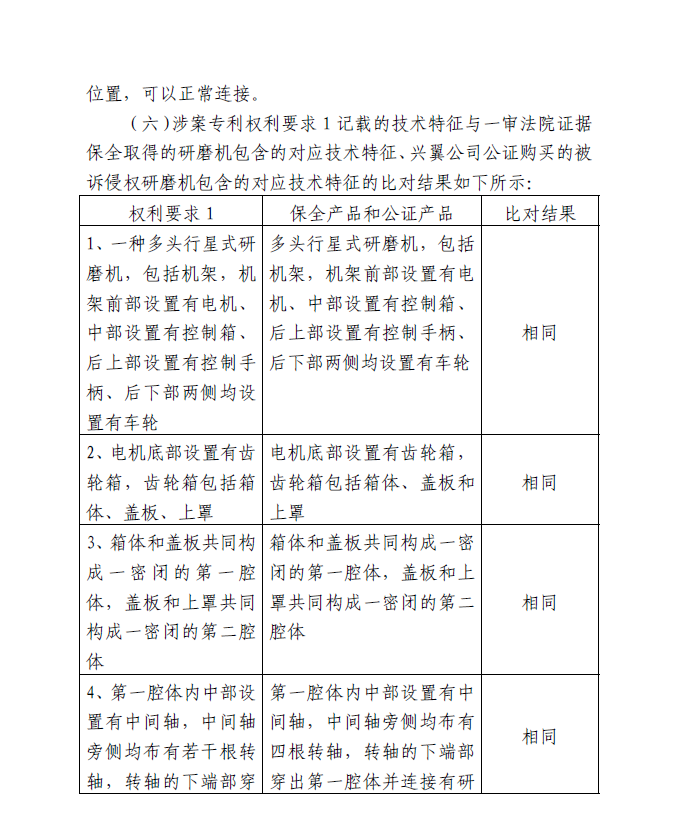
福建兴翼智能装备股份有限公司(以下简称“兴翼”)是一家专注于研发、生产、销售高端智能化地坪研磨机的专精特新企业。以“多头行星式研磨机及其工作方法” 的发明专利案为例,该公司的运营策略:
1、首先注重利用国际专利信息进行自主知识产权的高起点的研发,从而产生具有核心竞争力的高质量发明专利(专利号:ZL2016100449522,名称为“多头行星式研磨机及其工作方法”),转化实施。2、面对专利侵权者,果断维权。委托福州元创专利专利商标代理有限公司(以下简称“元创专利”)在福州中院依法起诉(案号(2021)闽01民初765号),促使被告和解并向原告支付人民币拾玖万元;3、当被告再次在泉州销售涉嫌侵权产品,“兴翼”继而经泉州中院起诉((2022)闽05民初902号);期间,被告企图宣告诉争专利无效,“兴翼”又委托“元创专利”针对美、日等几十篇对比文献的依法辩驳,2023年7月31日国知局作出维持上述发明专利权有效的审查决定(案件编号:4W114561),从而为“兴翼”主张重复侵权惩罚性赔偿的诉求,奠定了坚实的基础。4、当一审出师不利,“兴翼”又于2023年9月委托“元创专利”上诉,该二审上诉案(2023)最高院知民终2137号经最高人民法院审理,裁判结果为:1)撤销一审民事判决;2)责令原审被告立即停止侵权行为;3)责令天津某科技有限公司赔偿“兴翼”一百万元人民币。
在作出(2023)最高院知民终2137号二审判决的同一天,最高人民法院也同时就上述发明专利在河北发生的侵权纠纷作出(2023)最高院知民终1367号二审判决,裁判结果为:1)驳回一审被告上诉,维持原判;2)责令原审被告立即停止权行为;3)责令河北省某科技有限公司及徐某赔偿“兴翼”一百万元人民币。
近几年“兴翼”的市场份额显著扩大,产品覆盖了全国30多个省市自治区,并远销120多个国家和地区,正以每年产值20%的递增率持续增长,已从地坪机的机械领域的跟跑者变成世界智能绿色地坪机的领跑者。





















